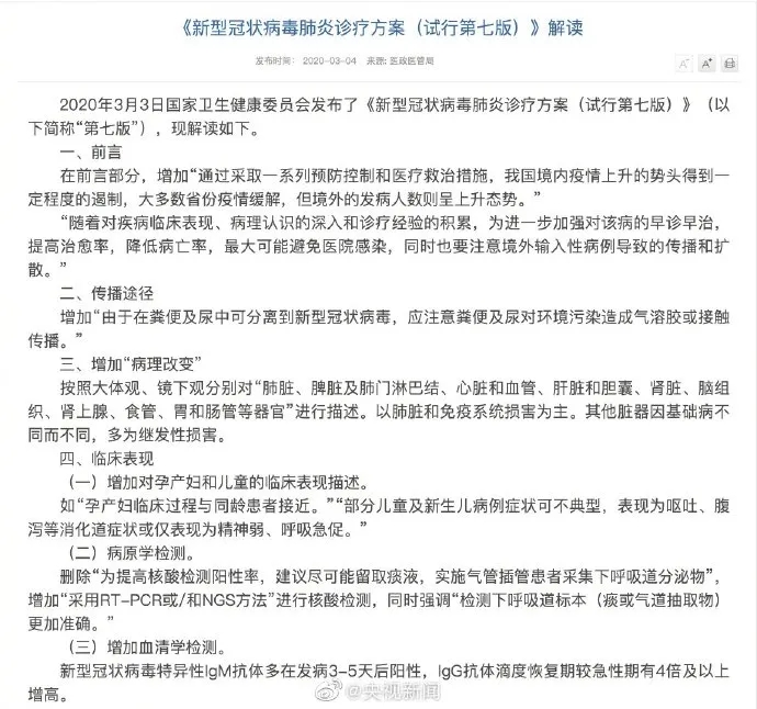
3日,国家卫健委宣布《新型冠状病毒肺炎诊疗计划(试行第七版)》。新版诊疗计划主要调解了以下内容:①防疫形势提示警惕境外输入病例;②流传途径增加“应注意粪便及尿对情况污染造成气溶胶或接触流传”;③增加对孕产妇和儿童的临床体现描述;④增加疑似病例排除标准……详情↓



来源:南宁经开区宣布 | 作者:本站 | 宣布时间:2020-03-06 | 浏览:16947
3日,国家卫健委宣布《新型冠状病毒肺炎诊疗计划(试行第七版)》。新版诊疗计划主要调解了以下内容:①防疫形势提示警惕境外输入病例;②流传途径增加“应注意粪便及尿对情况污染造成气溶胶或接触流传”;③增加对孕产妇和儿童的临床体现描述;④增加疑似病例排除标准……详情↓


